如何推进高铁隧道建造2.5(机械化、信息化、智能化)

时间:2021-10-10 10:26:20 点击:13337 次 来源:世界杯直播在线直播观看

高速铁路隧道机械化修建技术创新与智能化建造展望

——以郑万高速铁路湖北段为例

见《隧道建设(中英文)》2018年3期“家论坛”,原文为中、英文

王志坚

导语

为实现郑万高速铁路湖北段隧道安、快速、高质量修建,开展工序大型机械配套条件下的施工技术、结构设计和信息化管理等系列探索和创新: 

1)形成套基于大型机械化的超前地质预报、掌子面超前预加固、隧道断面机械开挖工法、初期支护机械化施工、宽幅防水板作业台车铺装和智能衬砌台车的断面机械化施工技术; 

2)基于机械化施工技术,建立隧道围岩稳定性分方法,并在新奥法理念指导下,优化隧道支护结构设计参数; 

3)建立隧道施工管理系统、施工信息采集系统、施工安管理系统、混凝土拌合站质量管理系统、质量信誉评价系统以及施工动态管理系统等,以对隧道施工进行信息化管理。

后,在隧道机械化、信息化修建技术的基础上,从隧道支护体系智能动态设计系统隧道支护体系智能机器人施工技术隧道结构智能化监测系统等方面对隧道智能化修建技术进行探索和展望,以期将我隧道建设水平推向新高度。

引言

目前在我隧道建设中,TBM法和盾构法基本上已经实现工厂化施工,而山岭隧道钻爆法施工的机械化、信息化、智能化水平相对较低。

通过近年来不断地探索和实践,我隧道建设从单工序机械化施工逐步转向工序机械化施工,机械化水平不断提高但应用范围主要局限于Ⅱ、Ⅲ围岩,对于Ⅳ、Ⅴ软弱围岩并未实现机械化配套条件下的断面施工,因此对隧道施工进度的提升并不显著。

山岭隧道施工信息化管理方面,虽然建设了些信息化管理平台,但是与实际工程结合不紧密,覆盖范围较小,整体水平不高,在工程建设应用中造成施工信息采集不面,施工质量监控不到位,施工安预警不及时,对于施工单位质量信誉也不能进行客观科学的评价

针对我隧道建设机械化、信息化水平不高的问题,郑万高速铁路隧道建设开展了工序大型机械配套条件下的施工技术结构设计和信息化管理等系列探索和创新。


1

工程概述

郑万高速铁路湖北段长约287 km, 设计行车速度为350 km/h,共有隧道32.5座(香树湾隧道跨重庆和湖北省界),隧道总长167.619 km,占本段线路总长的58.4%,其中有7座隧道的长度超过10 km。隧道开挖断面面积约150 ㎡,跨度15 m,属单洞双线大跨度隧道。隧道横断面如图1所示,支护结构设计参数见表1。隧道埋深为100~1 100 m,主要为Ⅱ、Ⅲ、Ⅳ、Ⅴ围岩,其中,隧道横断面Ⅳ、Ⅴ软弱破碎围岩占比超过60%

图1  隧道横断面

表1  隧道支护结构设计参数

郑万高速铁路湖北段隧道区域内地层发育较为完整,主要岩性有四系覆盖层、可溶岩、页岩和红层等;区域内构造运动频繁、强烈,构造规模巨大,多具造山运动性质,褶皱、断层广泛发育;线路跨越汉江流域唐白河水系、长江流域中下游和二支干流,地下水主要有四系孔隙水、基岩裂隙水及岩溶水3类;不良地质主要为岩溶、顺层偏压、危岩落石和滑坡等。


2

隧道断面机械化施工技术

郑万高速铁路隧道机械化施工具有配套机械系统化、规模大等点。机械配置包括常规型配置和加强型配置。

常规型配置主要包括风动凿岩钻机、多功能钻爆作业台架、混凝土湿喷机、自行式仰拱栈桥、仰拱纵向滑模、混凝土输送车和整体移动式沟槽模板等;

加强型配置工作面在常规型配置的基础上增设2台三臂凿岩台车、1台自行式液压2026世界杯怎么举办、1台防水板作业台车、1台衬砌模板台车和1台移动式混凝土养生台架。

隧道工序机械配套图如图2所示。湖北段共有15座隧道、24个工区采用加强型机械配置,承担着91.135 km的正洞施工任务;共有6座隧道采用常规型机械配置。

图2  隧道工序机械配套图

采用瑞典安伯格(Amberg)技术公司生产的TSP203PLUS隧道超前地质预报系统(如图3所示)、瑞典MALA公司生产的探地雷达(如图4所示)和电脑三臂凿岩台车(如图5所示)进行超前地质预报工作,采用3SNS-A柱塞式注浆泵(如图6所示)进行注浆作业。

图3 超前地质预报系统

图4  探地雷达

图5  电脑三臂凿岩台车

图6  3SNS-A柱塞式注浆泵


2.1超前地质预报技术——综合预报+钻进参数自动分析预报

超前地质预报工作结合地质调查法、TSP地震波法、地质雷达法、超前钻孔及加深炮孔法等多种手段,采取长短结合、相互验证的综合预报技术。

其中,超前钻孔及加深炮孔法主要利用电脑三臂凿岩台车进行超前地质预报,进行钻孔作业时,实时监测推进速度、冲击压力、推进压力、回转压力、水压力和水流量等参数,并通过MWD软件分析复原地质情况(MWD地质云图如图7所示),形成地质报告,由此可建立隧道大数据地质库。

图7  MWD地质云图

2.2掌子面超前预加固技术——常规加固+V围岩高压劈裂注浆

掌子面超前预加固方法包括掌子面喷射混凝土封闭、掌子面玻璃纤维锚杆注浆加固、超前管棚支护和超前注浆加固等。

其中,采用高压劈裂注浆法对V软弱围岩进行预加固时,所用机械3SNS-A柱塞式注浆泵的大注浆压力可达10 MPa,通过浆脉形成骨架结构,挤密土体,有加固了掌子面前方的软弱围岩。高压劈裂注浆预加固前后果对比如图8所示。

(a)注浆前掌子面不稳定

(b)注浆后掌子面稳定

8  高压劈裂注浆预加固前后果对比图

2.3隧道断面机械开挖工法

在机械化配置条件下,在郑万高速铁路隧道施工过程中形成了断面(带仰拱)大断面(不带仰拱)微台阶等新的施工工法,其点及适用围岩见表2

表2 3套施工工法的点及适用围岩

通过以上新工法的应用,施工进度比采用传统分部开挖工法的计划进度有较大提高。新工法平均月进尺与计划月进尺对比见表3

表3  新工法平均月进尺与计划月进尺对比

2.4初期支护机械化施工

锚杆采用三臂凿岩台车或锚杆钻注体机施作喷射混凝土采用湿喷机械手施作型钢钢架采用自行式液压2026世界杯怎么举办施作已施作锚杆的注浆饱满度采用LX-10M型锚杆锚固质量检测仪进行检测

其中,预应力中空注浆锚杆通过锚杆的初始张拉力饱满注浆,有保证了锚杆的主动支护果,充分发挥了围岩的自承作用,单根锚杆所有工序用时约5 min,是传统锚杆用时的1/3,大大节约了工序时间。预应力中空注浆锚杆施作质量测试如图9所示。

(a)应力测试

(b)注浆饱满度测试

图9  预应力中空注浆锚杆施作质量测试

2.5宽幅防水板作业台车铺装

宽幅防水板(宽6 m)采用长12 m的防水板作业台车(如图10所示)进行铺装,满足了防水板宽幅铺设要求,有减少了接缝;通过防水板自动提升铺展,降低了劳动强度,提高了铺设率,同时便于热熔垫片焊接固定,保证了施工质量。

图10  防水板作业台车

2.6智能衬砌台车

在无骨架衬砌台车的基础上,研制了新型智能化衬砌台车,其点如下:

1)衬砌台车智能化及信息化系统。该系统可自动计算衬砌断面浇注混凝土理论所需方量,实时监测衬砌混凝土灌注量、温度和压力;采用红外线视频实时监视衬砌混凝土灌注情况,实现台车搭接限位自动报警;采用本地及远程无线遥控液压定位系统,自动生成每个衬砌循环的数据报表。

2)自动布料系统优化。自动布料系统采用旋转机构通过电机控制定位,采用PLC和无线遥控布管换位,实现了混凝土带压入模。

3)衬砌台车振捣系统优化。在衬砌台车拱顶纵向设置4组自动插入式振捣系统,保证了拱顶混凝土的密实度。

4)衬砌台车作业平台优化。主要优化措施为增大爬梯安装角度、爬梯宽度和平台有宽度,使施工作业更加便利。智能衬砌台车作业平台优化图如图11所示。

图11  智能衬砌台车作业平台优化图


3

基于机械化施工的隧道结构设计

3.1隧道围岩分

隧道围岩分为洞身段和掌子面2部分。洞身段围岩亚分采用定性和定量2种方法,定性指标为岩石坚硬程度和岩体完整程度,定量指标为围岩基本质量指标BQ。

运用掌子面地质素描、超前地质预报以及数码成像技术,获取掌子面岩石坚硬程度、岩体完整程度和地下水状态3个指标,将隧道掌子面稳定性分为稳定、较稳定和不稳定3类,形成掌子面稳定性分类方法,见表4

表4 掌子面稳定性分类方法

3.2隧道支护结构设计参数优化

基于新奥法理念,隧道支护结构设计中将围岩和初期支护作为承载主体,承担部围岩荷载,二次衬砌作为安储备。

通过隧道机械化和断面施工的现场测试,隧道支护结构受力有如下点: 

1)锚杆、型钢钢架、型钢钢架与喷射混凝土组合结构以及格栅钢架与喷射混凝土组合结构均处于安可控状态。

2)围岩接触压力值小于规范值,深埋条件下,竖向荷载约为规范值的20%;Ⅳ围岩时水平荷载约为规范值的80%,Ⅴ围岩时水平荷载约为规范值的30%;实测侧压力系数为0.8~1.0。由此表明,在机械化和断面施工条件下,隧道支护结构存在优化空间。

通过数值模拟,计算隧道初期支护和二次衬砌优化后Ⅳ、Ⅴ围岩的安性,结果满足规范要求。隧道支护结构优化后的设计参数见表5

表5 隧道支护结构优化后的设计参数


4

隧道信息化施工管理

4.1施工管理系统

为解决验工计价数据追踪与工程实体形象、检验批的关联以及超计、超付难以控制等问题,郑万高铁建设单位提出了验工计价的过程控制方法,其核心思想为: 依靠互联网技术、BIM模型和精细化管理,将项目细分为各个过程控制单元,把每个过程控制单元与施工图数量、工程量清单项、质量检验批和工程形象关联起来。施工管理系统具体流程如图12所示。

图12  施工管理系统具体流程

4.2施工信息采集系统

施工信息主要包括电子工程地质图、钻孔及锚杆信息、高压注浆记录和开挖断面净空测量数据等。

隧道施工数据具有采集点多、信息量大和实时性要求高的点,通过互联网进行数据传输,建立隧道施工信息数据库,按数据来源分类进行数据存储,通过网页表格、图形和曲线展示施工数据信息。施工信息采集系统如图13所示。

图13  施工信息采集系统

4.3施工安管理系统

依靠施工信息采集系统中快速采集的超前地质数据、围岩收敛量测数据和隧道位移应力数据,实现信息共享和预警,有利于施工方、监理方、设计方和业主方及时了解隧道施工动态,并采取应对措施。

4.4混凝土拌合站质量管理系统

运用混凝土拌合站质量管理系统(如图14所示),实现混凝土从原材料进场到拌合站生产再到施工现场的过程监控,有保证了混凝土质量。

图14  混凝土拌合站质量管理系统

4.5质量信誉评价系统

郑万高铁隧道按照开挖、初期支护、衬砌和四电接口等以工序质量为主建立评价模型,运用施工过程检测、工序质量验收数据和三方检测数据,对工程质量进行定量化评价。通过将施工单位的质量信誉评价分解到原材料质量、实体质量和过程控制上,运用数据进行评价,使信用评价工作更加科学、公正、公开、透明。质量信誉评价系统具体流程如图15所示。

图15  质量信誉评价系统具体流程

4.6施工动态管理系统

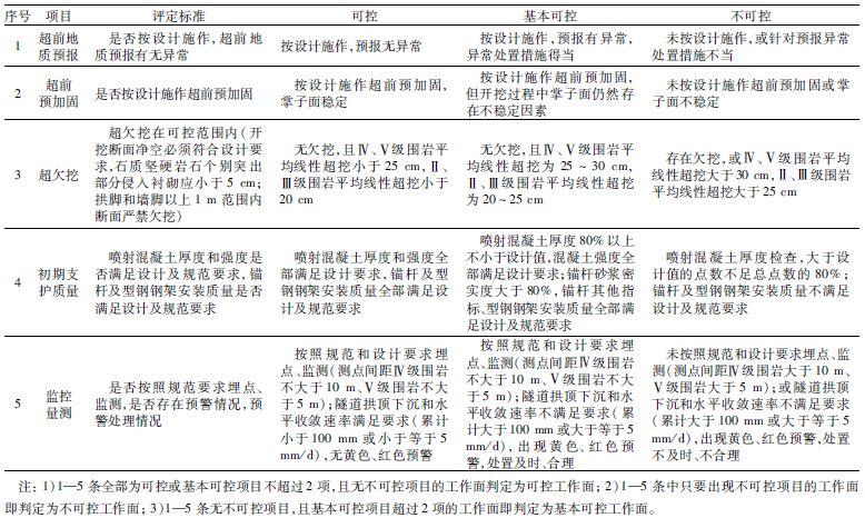
根据信息管理平台中的隧道设计、地质预报、掌子面预加固、光面爆破、初期支护质量和监控量测数据等信息进行评估后,将隧道作业面分为可控、基本可控和不可控3个类别进行管理。施工动态管理分类评价方法如表6所示。

表6 隧道支护结构优化后的设计参数


5

隧道智能化修建技术展望

5.1隧道支护体系智能动态设计系统

基于掌子面数码成像技术和钻孔台车钻进参数等,自动获取隧道掌子面及超前地质信息,据此对设计阶段围岩分进行验证,并自动进行施工阶段围岩亚分;

然后,根据围岩亚分,自动判定掌子面稳定性和超前支护设计,自动进行爆破设计,自动调整支护结构参数,实现隧道智能化、精细化动态设计。

5.2隧道支护体系智能机器人施工技术

以机械化、信息化施工技术为基础,深度融合物联网技术,研发智能机器人施工技术,包括研发智能凿岩机器人,实现掌子面爆破孔的自动布设、定位和钻孔;

研发智能锚杆机器人,实现锚杆自动定位、自动钻孔、自动安装、自动注浆、自动锁螺母和施加预应力,并对锚杆位置和参数进行物联网标识;

研发智能喷射混凝土机器人,实现自动定位、自动3D轮廓扫描、自动喷射混凝土、自动喷射方量计算和自动喷浆轮廓监测与对比,直至满足设计要求;

研发智能拱架安装机器人,实现自动智能定位、自动3D轮廓扫描识别欠挖、自动拱架抓取和定位以及自动连接钢筋施工。

5.3隧道结构智能化监测系统

针对施工阶段结构的安问题,开展施工阶段隧道支护应力实时自动化监测。

建立施工阶段隧道支护三维模型,通过大数据智能化分析方法,自动判别隧道支护的稳定性,据此给出相应的工程措施。


结语

通过持续的实践探索和科技创新,郑万高铁隧道建设已经基本实现了工序、地质机械化断面施工和过程、方位施工信息化管理,具备了隧道智能化建造的基础和优势。

今后,将结合信息网络技术和大数据等分析方法,通过隧道设计、施工和管理智能化系统,终集成为高速铁路隧道智能化建造平台,真正实现隧道无人、自动、智能修建的美好愿景。

----------

洛阳阳高飞桥隧机械有限公司业制作各种隧道衬砌台车、台车配件、自动防水板挂布台车、水沟电缆槽台车、仰拱栈桥、仰拱台车、养护除尘台车、工地车辆洗车机、隧道高强度逃生管道、盾构机配套件、异型模板以及各种台车的改装、维修、设计! 

黄高飞: 18637923976 

Q   Q :     286827457 

网址: m.luyendich.com

公司阿里网店:https://qr.1688.com/share.html?secret=FmtcU7qb


页面版权所有: 2019 世界杯直播在线直播观看 备案号:豫ICP备14022604号-1 豫公网安备 41030302000293号 网站XML 技术支持:尚贤科技
Baidu
map